处理商标部分驳回的三种办法
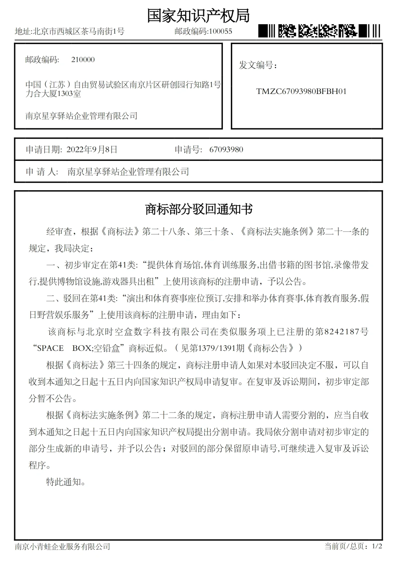
商标驳回有两种类型的文件,即完全驳回和部分驳回。今天,我们就来聊聊这个商标部分驳回通知书的三种处理方法 1、 什么是部分驳回和复审商标的通知 我们申请的商标部分获得批准,部分未获得批准。以我们客户在图片BOX SPACE中的商标号67093980为例,我们最初提交了10个子类别商品的注册选择,共计410141024103410441054106。然而,它后来被拒绝了,410141024105的三个子类别被拒绝,4103410441054106的四个子类别被批准(4105中有几个段落) 这是最典型的部分拒绝通知。 2、 如何处理收到部分拒绝通知总共有三种情况 第1部分是我们需要的: 没有必要做任何事情。如果某些部分被自然地宣布并拒绝,它们将无效。如果在公告发布后的三个月内没有人提出异议,则将颁发证书 拒绝部分是我们需要的: 拒绝复审是一种商标救济程序。如果可以进行审查,那么只能进行审查 3.批准部分有我们需要的,拒绝部分也有我们需要 在这一点上,商标分割是必要的,以允许通过初审的部分尽快进入公告,尽快获得注册,并获得商标注册证书。被拒绝的零件应立即正常通过审查程序。 3、 拒绝审查的成功率是多少 答:不多,大多数商标拒绝和回复评论都失败了 如果这个商标对你来说非常重要,而且你不能更改你的名字,最好找一个非常专业的人帮你看一看。复审本身是一种救济程序,但许多复审被推迟,类似于身体问题,遇到庸医,好的专家会提供好的解决方案,许多商标也被推迟。 现在市场上的许多拒绝都强调原创(版权),这是无稽之谈。它们都被拒绝了,版权证书还没有拿到。审查时间已经结束,版权证书是有用的,但它没有以这种方式使用。此外,拒绝都是模板,需要几分钟才能完成,但他们说是律师写的文章,这是商标局的误判。任何人说1个律师写2个原创作品(版权)3个商标局误判,如果有2分,基本上就是欺骗。拒绝意味着拒绝。在最初的审判中,可能存在误判。拒绝仍然是误判吗然而,有些审查确实过于严格。 4、 拒绝审查的成本是多少 公务费为675-750元(合理在3000-4500元之间) 智慧的话语 绝大多数拒绝审查的根本原因是提交错误。 提交时,我没有检查清楚。如果我拒绝了,我说这是一个误判,并要求拒绝 一旦被拒绝,你会接到很多来自其他地方的电话,说你的商标是误判,价格只是比你所知道的高一点,这给了你很大的信心,而且往往是一种拖累。 绝大多数重新审查无法进行。特定字数太高。根据我之前的笔记,很清楚哪些是可以接受的,哪些是不可以接受的。当字数达到1000时,就无法写入。如果你有任何问题,请随时问我
¥ 议价
我已阅读并同意
《中介网服务协议》
推荐经纪人
1、标的信息为卖家提供,中介网不对该信息真实性或准确性作保证。
2、若需查询更多信息请联系中介网经纪人核实。
3、为了安全起见,不要轻易与卖家进行线下交易;非平台线上中介的项目,出现任何后果均与中介网无关,无论卖家以任何理由要求线下交易的,请联系中介网经纪人举报。
详细介绍
服务介绍
常见问答


















