合伙协议电子版项目合伙协议书合同范本模板
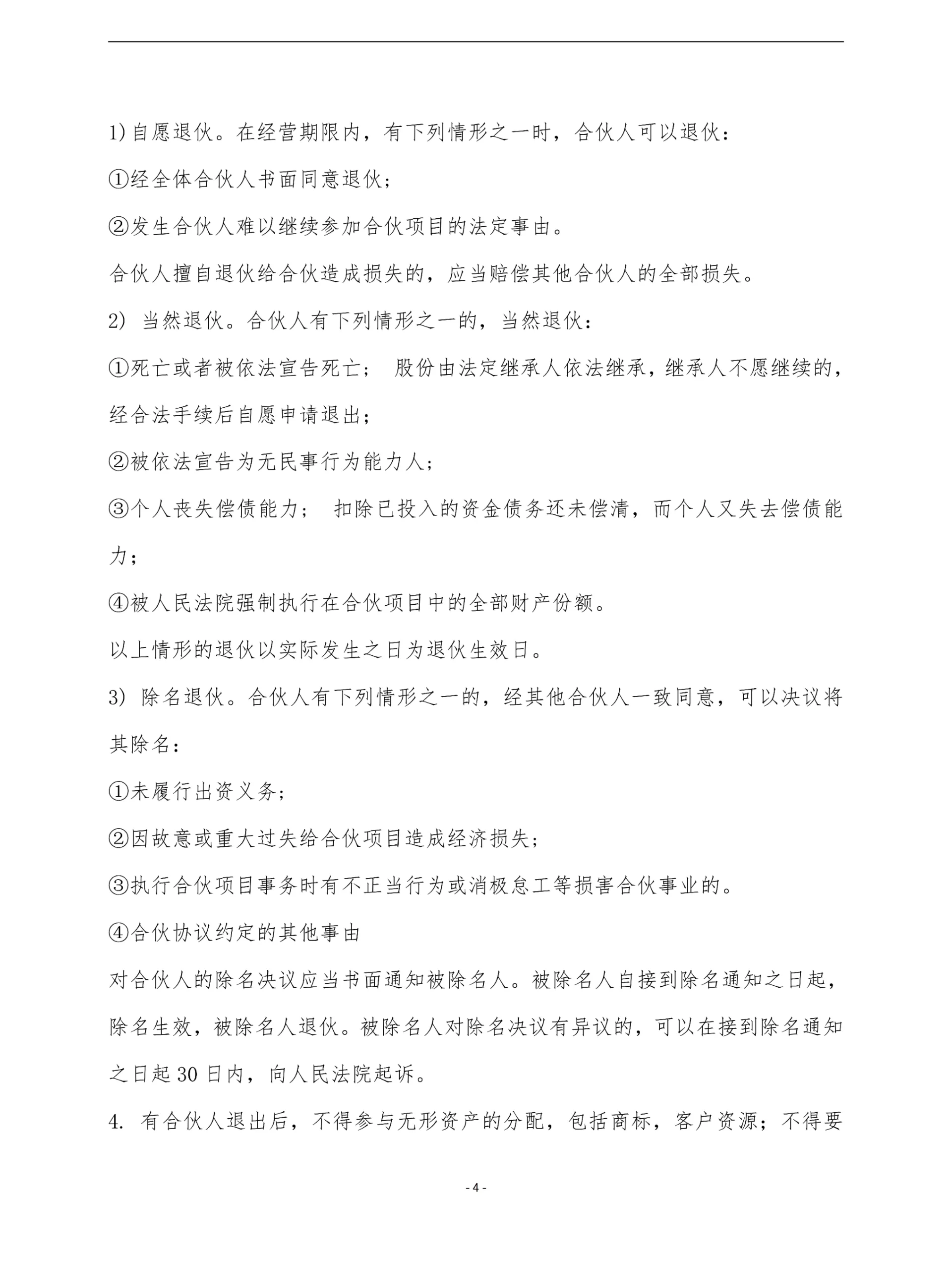
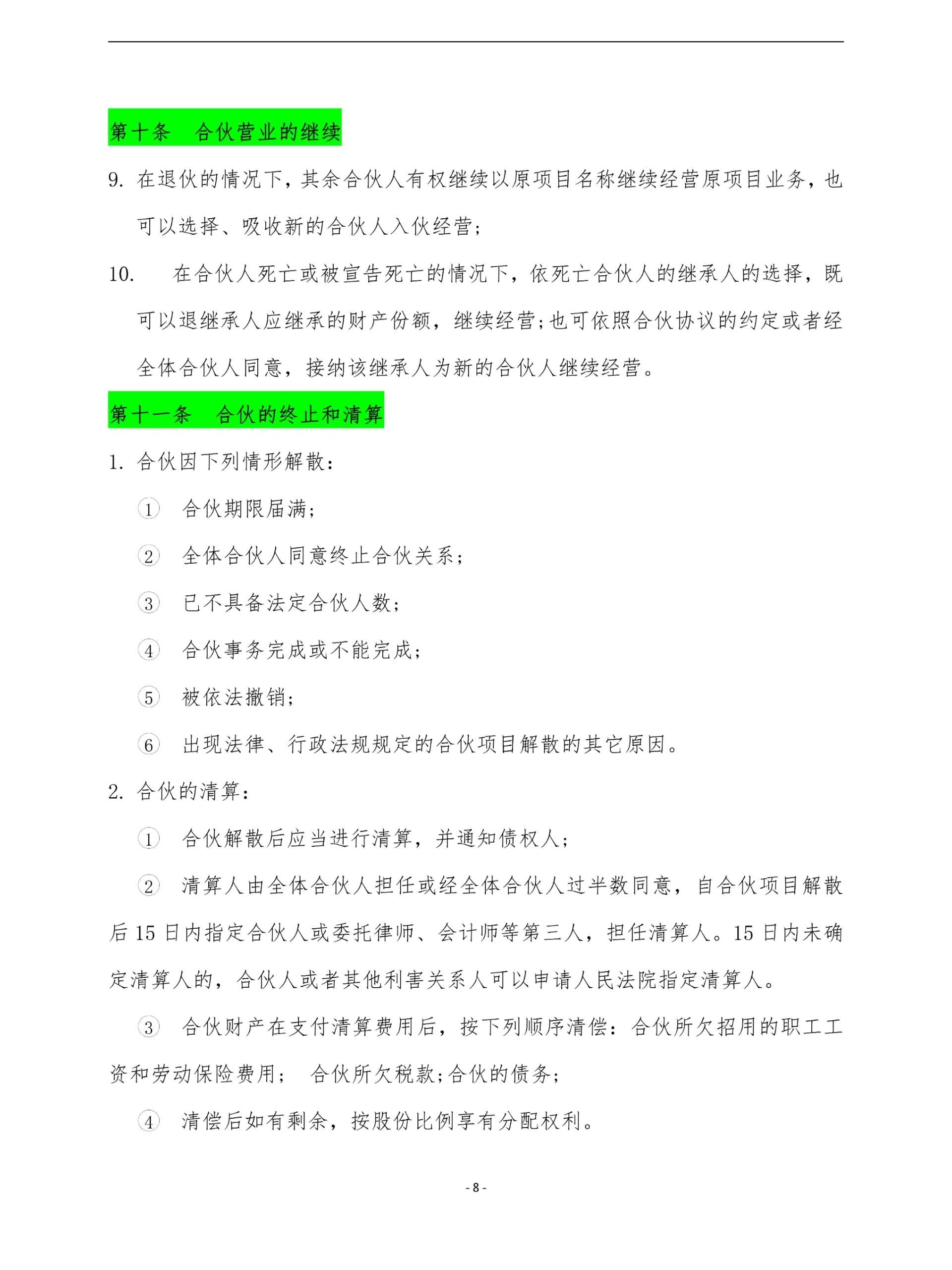
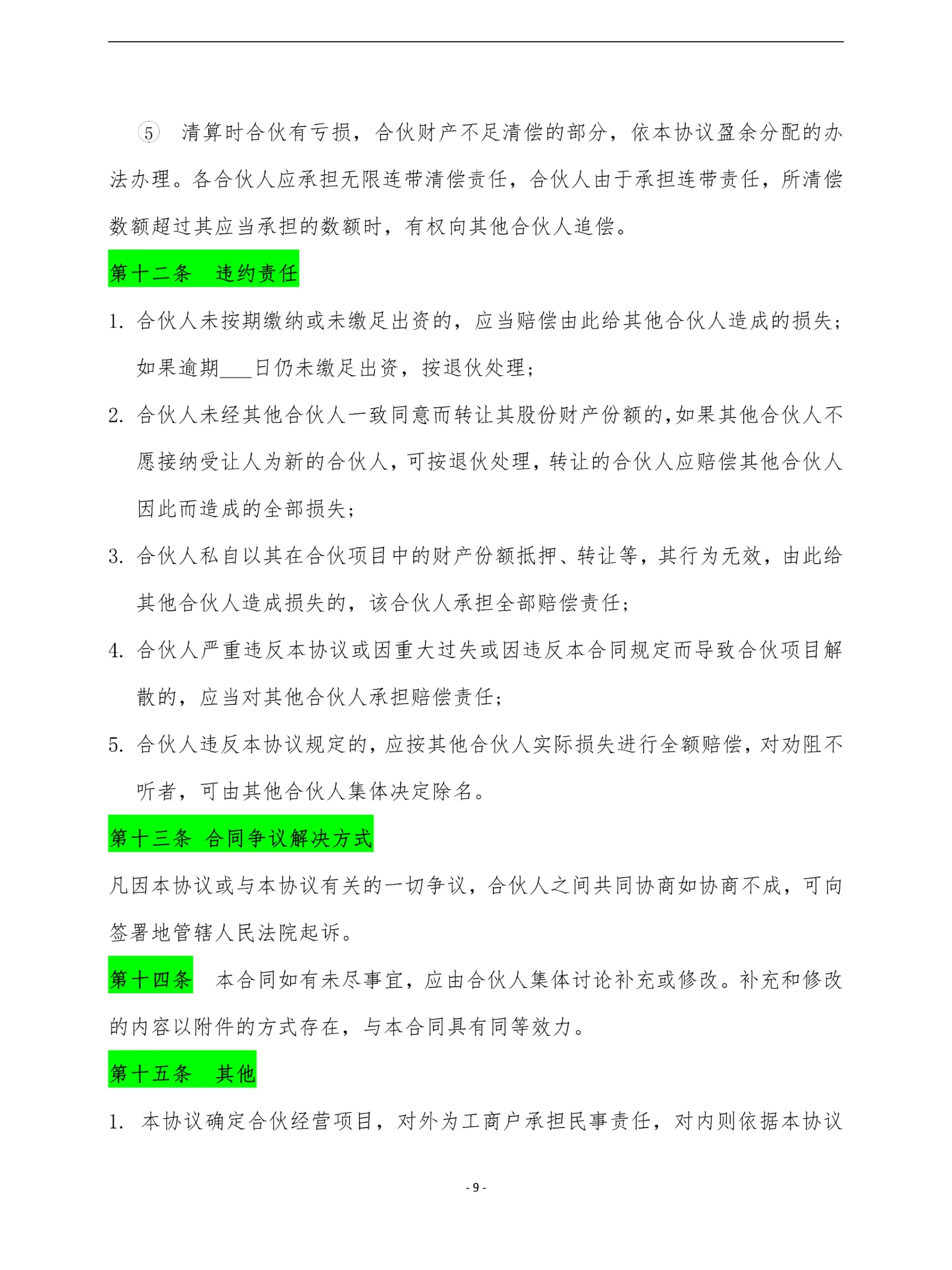
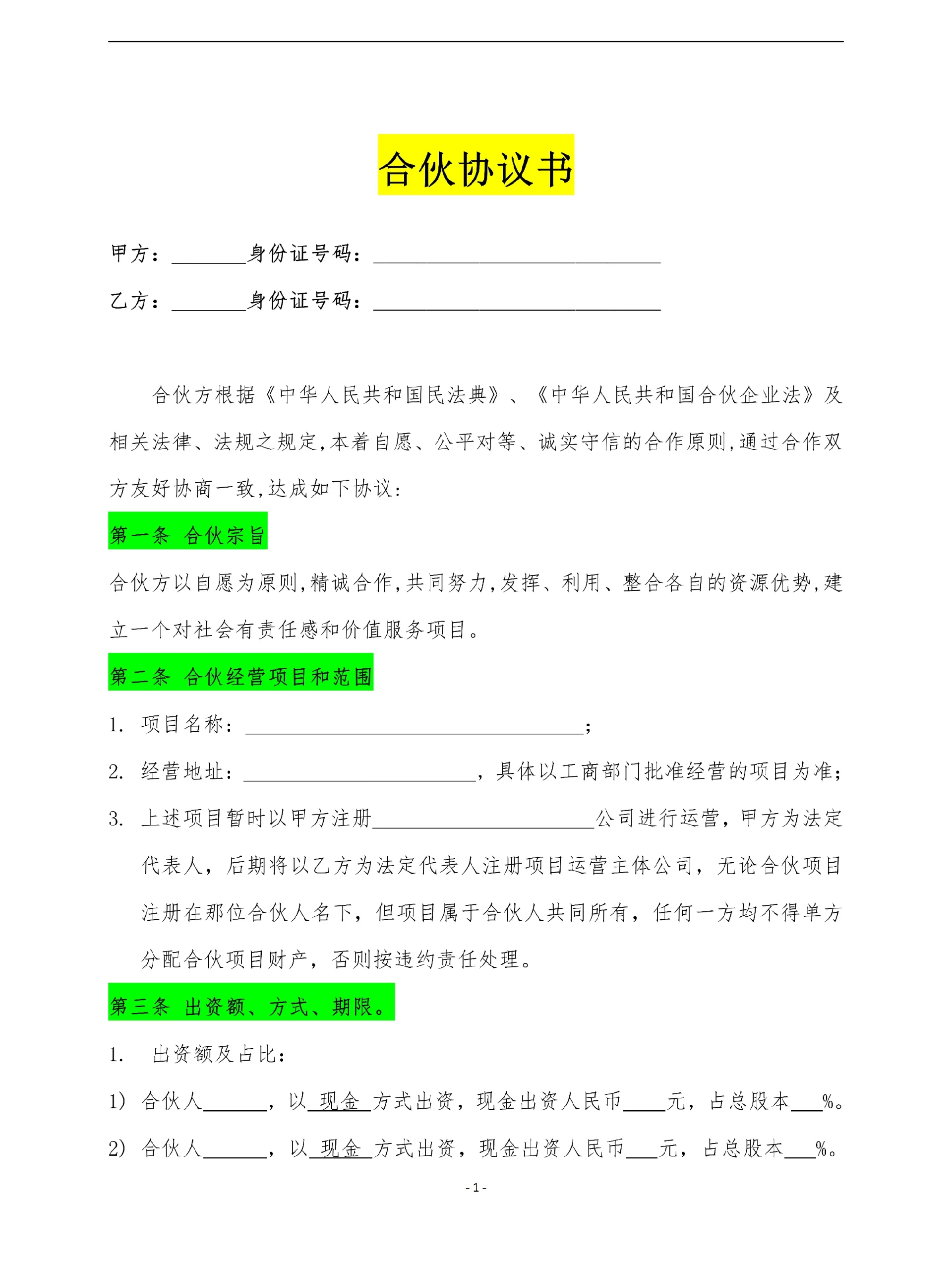
电子版合伙协议模板适用于工程项目股东权益合伙协议合同模板。 第一条合伙企业宗旨。第二条合伙企业经营项目及范围。 第三条出资额、出资方式和出资期限。 第四条盈余分配和债务承担。 第五条合伙期限。 第六条加入或者退出合伙企业,转让出资。 第七条合伙企业负责人和其他合伙人的权利和义务。 第八条合伙人的权利和义务。 第九条合伙项目的规章制度。 第十条禁止行为。第10条:合伙企业业务的延续。 第十一条合伙企业的终止和清算。 第十二条违约责任。第十三条合同争议解决办法。 本协议未尽事宜,由合伙人共同协商补充或修改。补充和修改内容以附件形式存在,与本合同具有同等法律效力。
¥ 议价
我已阅读并同意
《中介网服务协议》
1、标的信息为卖家提供,中介网不对该信息真实性或准确性作保证。
2、若需查询更多信息请联系中介网经纪人核实。
3、为了安全起见,不要轻易与卖家进行线下交易;非平台线上中介的项目,出现任何后果均与中介网无关,无论卖家以任何理由要求线下交易的,请联系中介网经纪人举报。
推荐经纪人
1、标的信息为卖家提供,中介网不对该信息真实性或准确性作保证。
2、若需查询更多信息请联系中介网经纪人核实。
3、为了安全起见,不要轻易与卖家进行线下交易;非平台线上中介的项目,出现任何后果均与中介网无关,无论卖家以任何理由要求线下交易的,请联系中介网经纪人举报。
详细介绍
服务介绍
常见问答


















