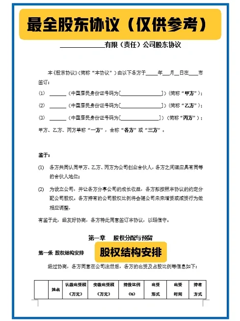
创业必备之最全的股东协议
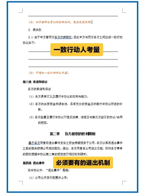
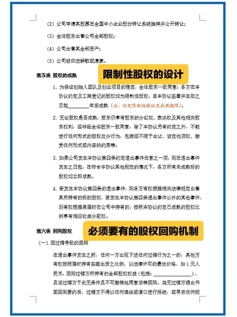
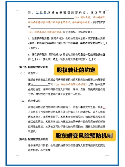
股东协议是股东之间就投资项目、投资方式、收益分配、公司人事任命、商业风险和损失、经营管理方式、公司清算和终止以及其他股东权利和义务等事项达成的协议。 本股东协议(仅供参考)涵盖股权分配、股权激励预留、限制性股权(长期约束和激励效果)、股息设计、控制权设计(一致行动)、退出机制和匹配回购机制、股权转让协议、股东配偶股权处置限制和协议、股权继承限制、竞业禁止和说服、知识产权所有权和许可、增资扩股、违约责任等内容。内容全面,在关键条款中有注释和提醒,方便创业者根据自身情况进行合理调整。
¥ 议价
我已阅读并同意
《中介网服务协议》
1、标的信息为卖家提供,中介网不对该信息真实性或准确性作保证。
2、若需查询更多信息请联系中介网经纪人核实。
3、为了安全起见,不要轻易与卖家进行线下交易;非平台线上中介的项目,出现任何后果均与中介网无关,无论卖家以任何理由要求线下交易的,请联系中介网经纪人举报。
推荐经纪人
1、标的信息为卖家提供,中介网不对该信息真实性或准确性作保证。
2、若需查询更多信息请联系中介网经纪人核实。
3、为了安全起见,不要轻易与卖家进行线下交易;非平台线上中介的项目,出现任何后果均与中介网无关,无论卖家以任何理由要求线下交易的,请联系中介网经纪人举报。
详细介绍
服务介绍
常见问答


















