律师起草审核模具加工承揽协议合同模板
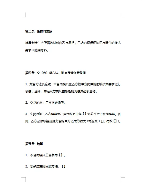
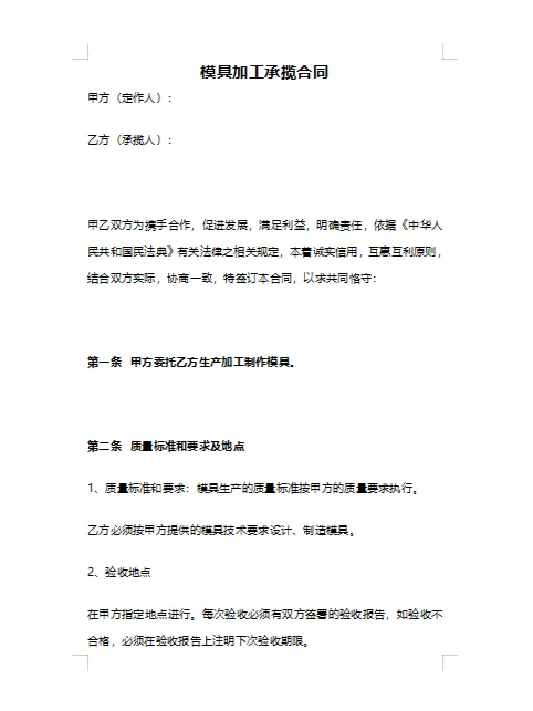
起草模具加工合同的要点,一目了然! 明确双方的身份和基本信息 首先,我们需要澄清合同双方的身份和基本信息。甲方(委托方)和乙方(承包方)的全名、地址和联系方式应写清楚,这有利于双方的沟通和沟通,并为未来的合作奠定坚实的基础。 模具信息详细说明 在合同中,有关模具的信息可以清楚地描述。模具的名称、规格、数量、材质、精度要求等必须一一列出。这些信息是承包商生产模具的基础,也是确保模具质量的关键。 约定的处理截止日期和交付时间 在承包合同中,加工期和交货时间是影响双方利益的重要事项。我们需要明确约定模具的生产周期和交付日期,以确保乙方能够按时完成模具生产,甲方也可以按照计划使用模具。 费用和支付方式 成本问题是合同的亮点!我们需要明确约定模具的加工成本、材料成本、运输成本和其他费用,并注明付款方式和时间。记得写清楚,以免日后发生费用纠纷。 质量标准和验收方法 为了确保模具的质量符合双方的协议,我们需要在合同中规定质量标准、验收方法和不合格产品的处理方法。这样,乙方可以按照标准生产,甲方也可以对模具的质量有明确的判断标准。 保密和知识产权条款 在模具制造过程中,双方都可能涉及敏感信息和技术秘密。因此,保密和知识产权条款至关重要。我们需要明确约定双方对信息的保密义务,以及知识产权的所有权和使用权,以避免未来发生争议。 售后服务和技术支持 一个好的模具不仅在生产后完成,对后续的售后服务和技术支持也很重要。我们可以在合同中规定,乙方应提供一定期限的售后服务和技术支持,以确保甲方能够及时解决使用过程中遇到的任何问题。 违约责任及争议解决方法 当然,为了保证合同的顺利履行,我们还需要就违约责任和解决纠纷的方法达成一致。例如,如果一方违约,该怎么办如何解决双方之间的纠纷这些必须在合同中明确说明。 温馨提醒 在起草合同时,建议双方进行深入沟通,明确对方的需求和期望。这样可以避免在后续合作中出现不必要的误解和纠纷。同时,如果条件允许,最好聘请专业的法律顾问对合同进行审查和修改,以确保合同的合法性和有效性。 好了,以上就是起草模具加工合同的要点!我希望这些秘密能帮助到每个人,让你的模具加工和承包之旅更顺利、更放心!
¥ 议价
我已阅读并同意
《中介网服务协议》
推荐经纪人
1、标的信息为卖家提供,中介网不对该信息真实性或准确性作保证。
2、若需查询更多信息请联系中介网经纪人核实。
3、为了安全起见,不要轻易与卖家进行线下交易;非平台线上中介的项目,出现任何后果均与中介网无关,无论卖家以任何理由要求线下交易的,请联系中介网经纪人举报。
详细介绍
服务介绍
常见问答


















