律师起草审核的国内旅游协议合同模板
如何起草国内旅游合同协议,让您的旅行更加安心。 今天小编就和大家聊一聊国内旅游合同协议的起草要点!旅行是为了放松和享受美好时光,而可靠的旅行合同是保护我们权益的重要武器。快来看看! 要点一:明确双方信息和出行路线 在合同开始时,首先明确甲方(旅行社)和乙方(游客)的基本信息,包括姓名、地址、联系方式等。然后,提供旅游路线的详细描述,包括景点、行程安排、交通方式等,让游客对旅程有一个清晰的了解。 要点2:费用和支付方式 明确差旅费,包括团费、机票费、餐饮费、住宿费等,并注明支付方式。是全额付款还是分期付款所有内容都应该写清楚。同时,还应注意可能的额外费用,如自费项目、购物等,这些费用应在合同中明确说明。 要点三:服务质量和安全保证 合同应明确旅行社提供的服务质量标准,如导游资质、车辆安全、住宿条件等。同时,约定旅行社的安全措施,如应急预案、保险购买等,以确保游客在旅行过程中的安全。 要点四:退换货规定与违约责任 提供详细的返回和修改规定清单,包括条件、费用等,为游客调整行程提供明确依据。同时,明确双方的违约责任。旅行社未按约定提供服务,或者游客未按时赴约的,必须有明确的违约责任条款。 要点五:争议解决方法 最后,不要忘记包括争议解决方法。如果双方发生争议,我们应该选择谈判、调解还是诉讼应该事先达成一致,以便在出现问题时能够迅速解决。 提示:在起草合同时,一定要仔细阅读相关法律法规,确保合同内容合法合规。同时,还可以聘请专业律师帮助审查合同,避免出现任何漏洞。 好了,今天的分享就到这里啦!希望大家在中国旅游时能够签订一份安全可靠的合同,享受一段愉快的旅程!
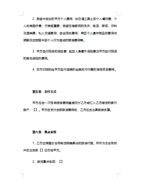
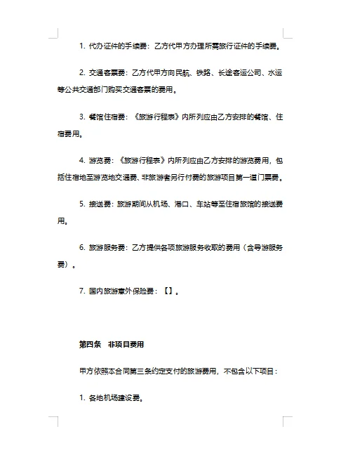
¥ 议价
我已阅读并同意
《中介网服务协议》
推荐经纪人
1、标的信息为卖家提供,中介网不对该信息真实性或准确性作保证。
2、若需查询更多信息请联系中介网经纪人核实。
3、为了安全起见,不要轻易与卖家进行线下交易;非平台线上中介的项目,出现任何后果均与中介网无关,无论卖家以任何理由要求线下交易的,请联系中介网经纪人举报。
详细介绍
服务介绍
常见问答


















