广告服务合同如何修改
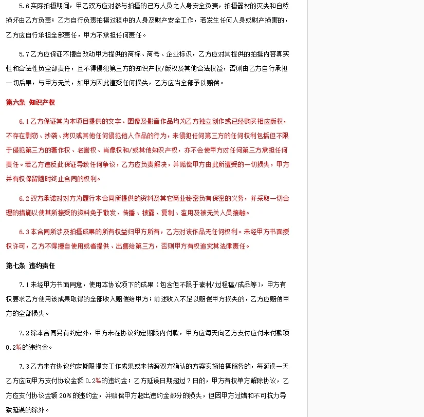
广告服务合同变更汇总表 第一步:审查合同,首先确认你是甲方还是乙方 只有确认自己的立场,才能确定自己代表的是哪一方的利益,以及对方的立场是否强硬。对方是否强势,也可以通过与销售代表的沟通来了解。只有掌握了修改的规模,才能修改具有较强可操作性的条款。 步骤2:查看整个合同并确定合同类型 例如,当我这次修改一份广告服务合同时,我使用合同模板来确定广告服务合同的标准框架,确认审查后的条款是否完整,找出任何漏洞,并澄清条款之间的逻辑。 第3步:完成框架并添加详细内容 作为第一方,仔细确认付款、验收、质量保证和违约责任尤为重要。有时,另一方提供的合同可能收取过高的违约金。我遇到了每天合同总金额1%的罚款,这是每天1%转化率的三倍多。这比高息贷款还要夸张。如果一个人对这些数字不敏感,如果他们的公司未来不及时付款,他们将使自己处于非常被动的状态。 不同类型的合同有不同的侧重点。如果你是初学者,建议像我一样复习模板,以确保整体框架没有错误。 对合同进行多次审查后发现,审查合同的逻辑基本相同。真正的差距在于实际谈判和诉讼过程中总结的经验。合同中的陷阱主要来自商业条款而非法律条款,因此经验尤为重要。 所附合同中的红色字体为补充框架内容
¥ 议价
我已阅读并同意
《中介网服务协议》
推荐经纪人
1、标的信息为卖家提供,中介网不对该信息真实性或准确性作保证。
2、若需查询更多信息请联系中介网经纪人核实。
3、为了安全起见,不要轻易与卖家进行线下交易;非平台线上中介的项目,出现任何后果均与中介网无关,无论卖家以任何理由要求线下交易的,请联系中介网经纪人举报。
详细介绍
服务介绍
常见问答


















