注册公司的完整流程
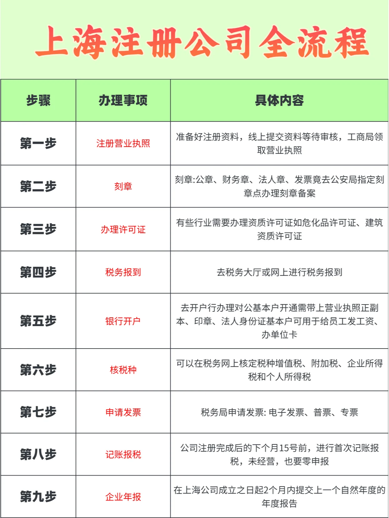
今天,让我和大家分享一下公司注册的全过程。 营业执照登记:首先,您需要准备登记文件,包括公司名称、注册地址、注册资本、经营范围、股东出资比例、高管任命信息、法定代表人、监事和股东的身份信息。首先,在网上核实姓名,然后将登记材料提交给上海市市场监督管理局,等待批准。 印章刻制:接下来,您需要到公安局指定的印章刻制点申请印章刻制登记。您将雕刻四个印章:公章、财务章、法定代表人章和发票章。什么 申请资格许可证:如果您的企业需要资格许可证的预先批准,您需要在注册营业执照之前或之后申请这些许可证。: 税务登记:对于国内公司来说,税务登记通常在颁发许可证时完成,这意味着一旦颁发许可证,您就有了税务登记。另一方面,外国公司要求单独纳税申报,可以选择在线或离线申报方式。 银行法人账户开立:您需要为您的公司开立法人账户。与银行预约,并确保准备好营业执照原件、印章、法定代表人身份证等相关材料。银行工作人员会核实您的公司信息,您可以开立一个公司账户,用于支付工资和处理公司财务。 税务分类:在税务网站上,您需要确定公司需要报告的税务分类,这取决于您的公司类型和业务范围。一般来说,企业需要申报的税种包括增值税、附加税、企业所得税和个人所得税。 申请税务总监和发票:根据公司的业务需求,您可能需要申请税务总监。将相关信息带到税务局填写相关表格,并购买适合您公司的税务控制器。然后,申请发票,以便在公司运营中开具。 会计和税务报告:在注册完成后的下个月15日之前,您需要进行第一次会计和税务申报。即使您没有业务操作,您仍然需要进行零申报。如果你没有按时报税,你可能会面临税务机关的罚款,所以你必须按时记账报税。 企业年度报告:在上海,公司成立后,您需要在成立后两个月内提交上一个日历年的年度报告。无论公司是否在经营,只要成立一年,就必须提交上一年的经营年度报告。 这是公司注册的整个过程,每一步都非常重要。谨慎执行是至关重要的。祝你在创业之旅中一切顺利!
¥ 议价
我已阅读并同意
《中介网服务协议》
推荐经纪人
1、标的信息为卖家提供,中介网不对该信息真实性或准确性作保证。
2、若需查询更多信息请联系中介网经纪人核实。
3、为了安全起见,不要轻易与卖家进行线下交易;非平台线上中介的项目,出现任何后果均与中介网无关,无论卖家以任何理由要求线下交易的,请联系中介网经纪人举报。
详细介绍
服务介绍
常见问答


















