建筑劳务资质办理办理流程!很全!很细节!
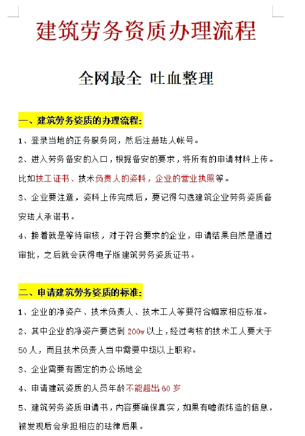
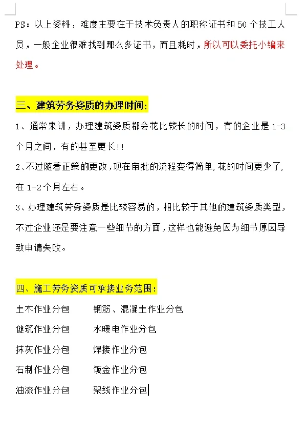
1、 获得建筑服务资质的过程: 登录本地政府服务网络,然后注册一个公司帐户。 进入劳务备案的入口点,并按照备案要求,提交所有申请材料上载 如技术证书、技术负责人信息、企业营业执照等。 企业要注意,数据上传后,要记得查看建筑企业劳动资格登记的法人承诺书。 接下来是等待审查。对于符合要求的企业,申请结果自然会被批准,然后他们将收到电子版的建筑工人资格证书。 2、 申请建筑劳务资格的标准: 企业的净资产、技术带头人和技术工人必须符合相应的国家标准。 其中,企业净资产应达到200万元以上,考核合格的技术工人应在50人以上,技术带头人中应具有中级以上职称。 公司需要固定的办公空间吗 申请建筑资质的人员年龄不得超过60岁。 建筑劳务资格申请表必须保证其真实性。如果发现任何虚假或伪造的信息,申请人将承担法律责任 后果。 3、 获得建筑劳务资格需要多长时间 一般来说,获得建筑资质需要相对较长的时间,有些公司需要1-3个月甚至更长的时间️ 然而,随着政策的变化,审批过程变得更简单,花费的时间也更多更少,大约需要1-2个月。 与其他类型的建筑资质相比,申请建筑服务资质相对容易,但公司仍需要注意一些细节,这也可以避免因细节而导致申请失败
¥ 议价
我已阅读并同意
《中介网服务协议》
推荐经纪人
1、标的信息为卖家提供,中介网不对该信息真实性或准确性作保证。
2、若需查询更多信息请联系中介网经纪人核实。
3、为了安全起见,不要轻易与卖家进行线下交易;非平台线上中介的项目,出现任何后果均与中介网无关,无论卖家以任何理由要求线下交易的,请联系中介网经纪人举报。
详细介绍
服务介绍
常见问答


















