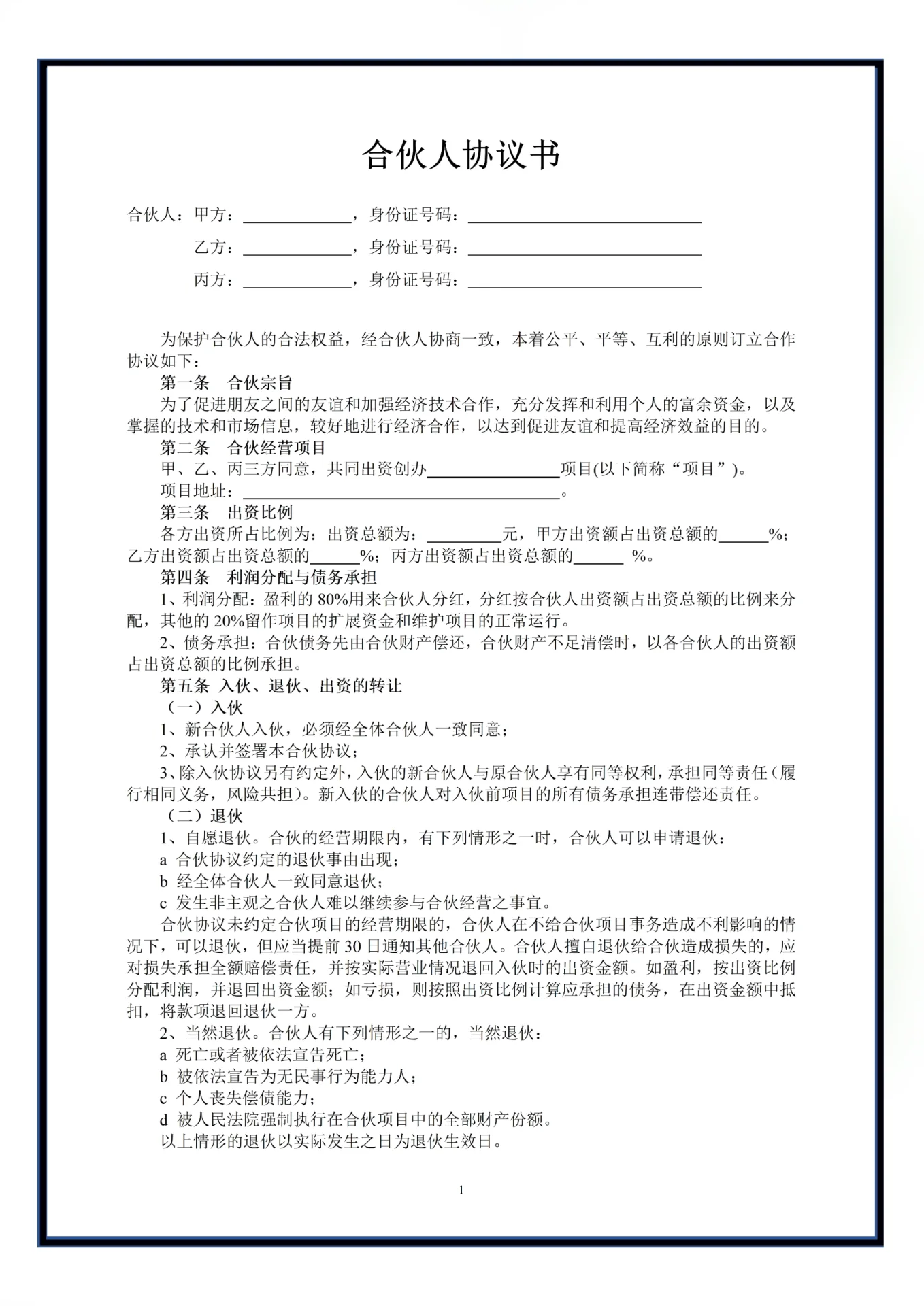
合伙人协议范本电子版合伙人协议书合同模板
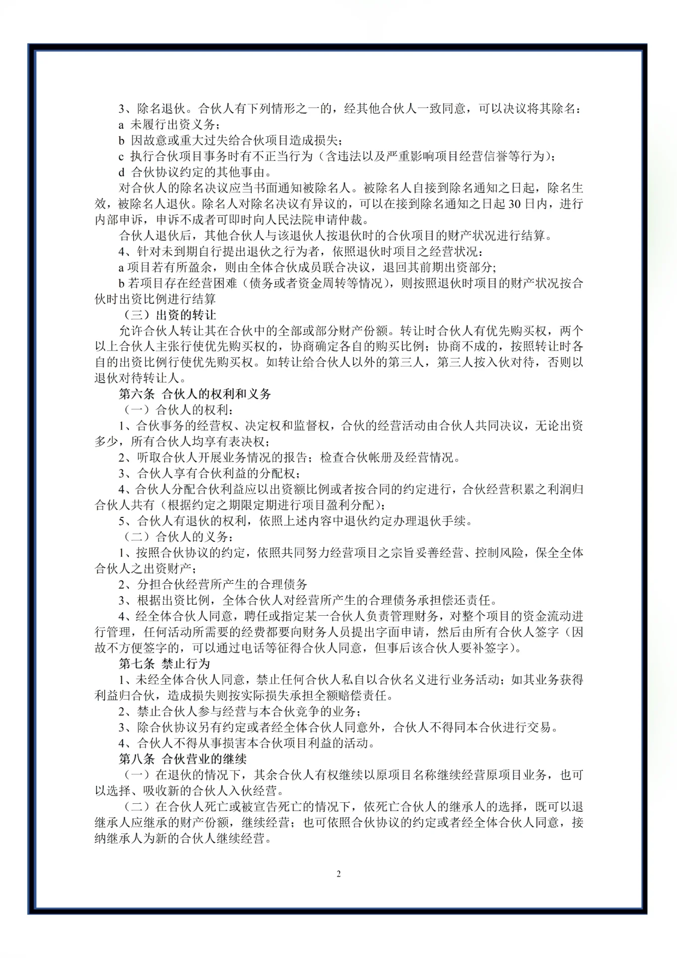
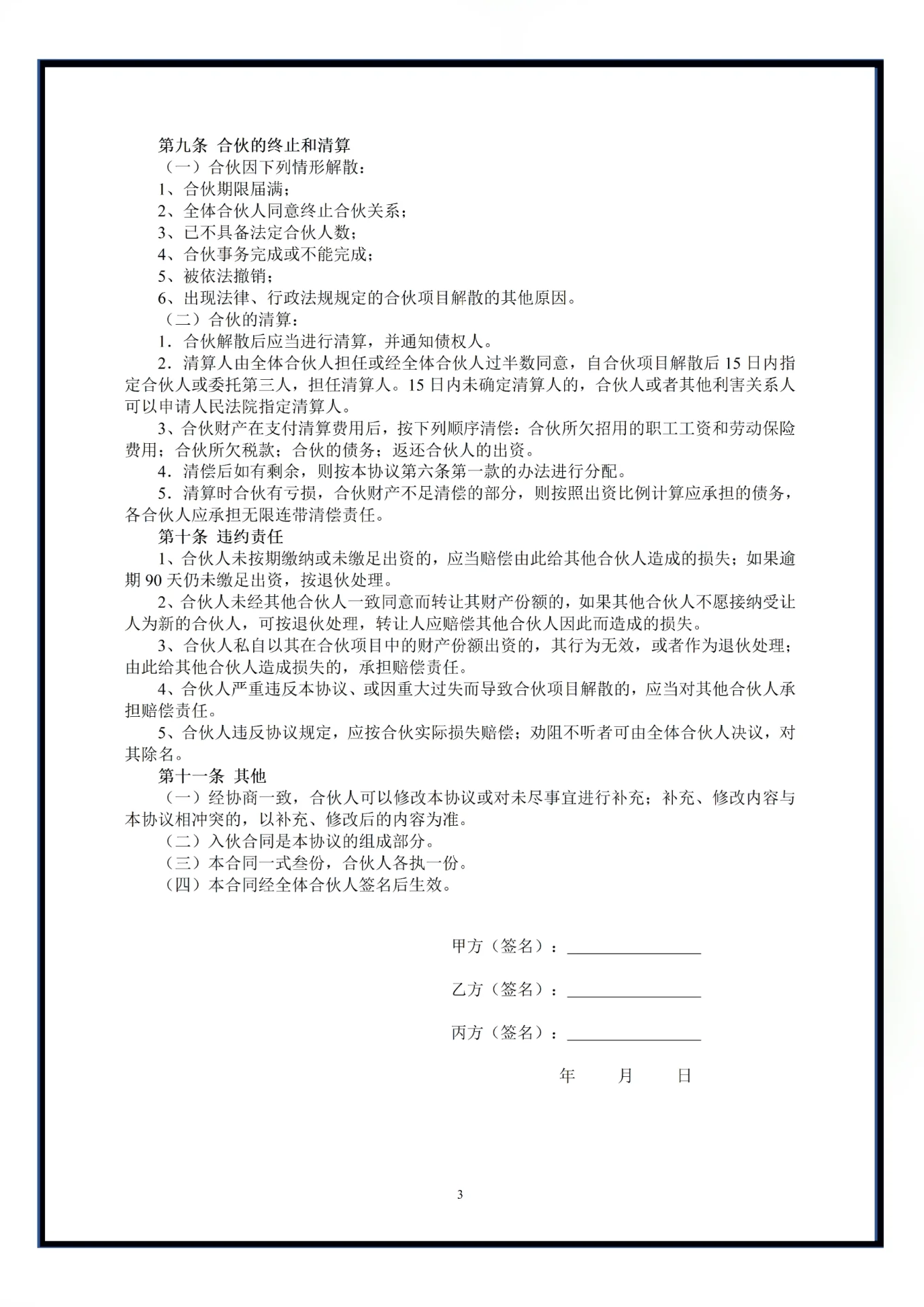
三人合作开办公司、商店或项目的合作协议模板的电子版本。 第一条合伙企业宗旨 第二条合伙企业项目 第三条出资比例 第四条利润分配和债务承担 第五条:认缴、退出和转让出资 第六条合伙人的权利和义务 第七条禁止行为 第八条合伙企业业务的延续 第九条合伙企业的终止和清算 第十条违约责任 第十一条经双方协商,合伙人可以对本协议进行修改或补充任何未涉及的事项;补充或修改内容与本协议有冲突的,以补充或修改的内容为准。 WORD/PDF模板可以编辑和修改,电子版可以打印
¥ 议价
我已阅读并同意
《中介网服务协议》
1、标的信息为卖家提供,中介网不对该信息真实性或准确性作保证。
2、若需查询更多信息请联系中介网经纪人核实。
3、为了安全起见,不要轻易与卖家进行线下交易;非平台线上中介的项目,出现任何后果均与中介网无关,无论卖家以任何理由要求线下交易的,请联系中介网经纪人举报。
推荐经纪人
1、标的信息为卖家提供,中介网不对该信息真实性或准确性作保证。
2、若需查询更多信息请联系中介网经纪人核实。
3、为了安全起见,不要轻易与卖家进行线下交易;非平台线上中介的项目,出现任何后果均与中介网无关,无论卖家以任何理由要求线下交易的,请联系中介网经纪人举报。
详细介绍
服务介绍
常见问答


















