合肥注册公司流程
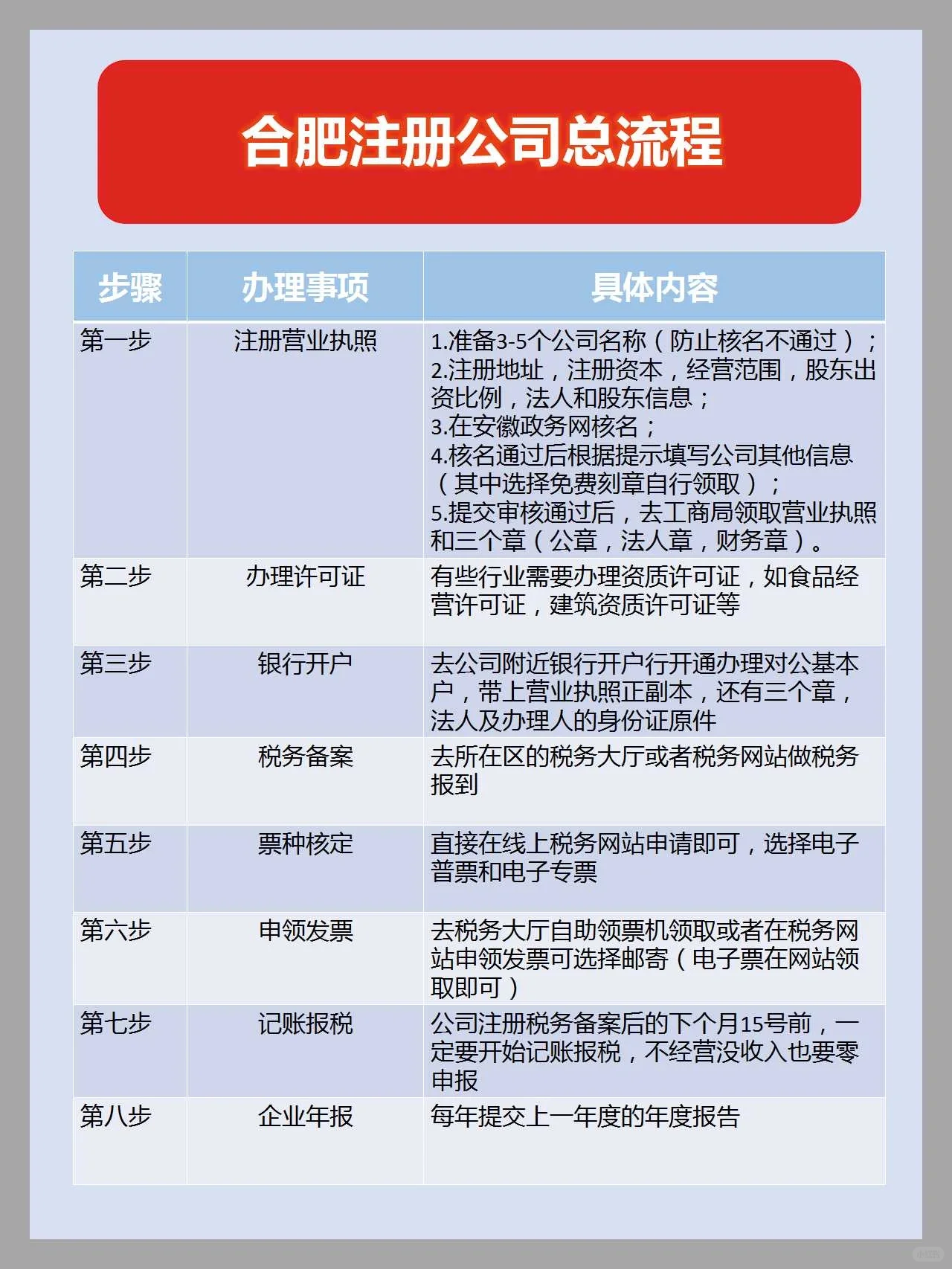
1、 注册营业执照 提前准备公司注册材料,包括3-5个公司名称和注册地点 地址、注册资本、经营范围、股东出资比例、股东 任职信息、法定代表人、监事、股东身份信息等 这些信息需要首先在线验证。姓名验证通过后,即可在线提交注册材料,并可选择免费盖章。等待审查。审核通过后,到工商局领取营业执照。然后,拿着营业执照原件和代理人的身份证原件到柜台领取三张邮票。 2、 申请资质许可证 如果是预批准,则需要在注册营业执照之前进行预批准 申请许可证,如果是审批后流程,则必须在注册后完成 并不是所有行业的公司都需要在获得营业执照后申请营业执照 申请资格证书。 3、 纳税申报 纳税申报可以在线或离线进行。 4、 银行对公账户开立 与开户银行预约,一些银行工作人员可能需要到他们家门口与法定代表人合影, 核实公司地址,批准后携带营业执照正本和副本 应将刻好的印章和法定代表人的身份证原件发送至开户行开立公司银行账户(基本账户),用于支付工资和申请公司卡。 5、 票证类型验证 在线验证税款类型,并确定公司需要报告哪些税款。 企业一般需要申报的税种包括增值税、附加税和企业税 企业所得税和个人所得税。 6、 申请发票 业务操作生成的业务需要开具发票,因此需要应用程序 税务控制盘,然后学习如何使用,并将信息带到税务局 填写表格后到税务局领取税控盘或英国。到合肥税务局申请发票:电子发票、普通发票、专用发票。公司的业务生成后,将开具发票。今年12月,合肥市也开始实施数字化开票。 7、 会计和税务报告 在合肥市完成公司登记后的次月15日前,必须开始会计和纳税申报。如果没有操作,则还必须进行零声明。此后,你必须每月按时记账并报税。如果没有按时记账 申报税款被视为违法行为,税务机关可能会处以罚款。 8、 企业年度报告 合肥公司必须自成立之日起2个月内提交上一次申请 自然年的年度报告。公司在合肥的注册已经完成,无论是否 没有运营,只要成立一年,就必须提交上一年的运营 商业年度报告。如果年度报告没有按时提交,它将被纳入经济 异常操作列表。
¥ 议价
我已阅读并同意
《中介网服务协议》
推荐经纪人
1、标的信息为卖家提供,中介网不对该信息真实性或准确性作保证。
2、若需查询更多信息请联系中介网经纪人核实。
3、为了安全起见,不要轻易与卖家进行线下交易;非平台线上中介的项目,出现任何后果均与中介网无关,无论卖家以任何理由要求线下交易的,请联系中介网经纪人举报。
详细介绍
服务介绍
常见问答


















