律师起草审核土地使用权转让中介合同模板
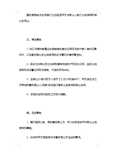
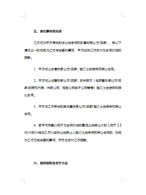
起草土地使用权出让中介合同的秘籍,简单易学! 明确合同主体和基本信息 首先,我们需要明确合同的主体,包括土地使用权的出让人、受让人和中介人。同时,有必要提供详细的各方基本信息,如姓名、地址、联系方式等。这些信息是合同的基础,确保准确性至关重要。 土地使用权详细说明 合同应详细说明土地使用权,包括土地的位置、面积、用途和使用寿命。这些信息对受让人至关重要,是评估土地使用权价值的重要依据。 中介服务的内容和费用 中介机构应在合同中明确列出其提供的服务,如协助双方协商、办理过户手续等。同时,要明确中介费的计算方式、支付标准、支付时间。这样既可以保护中介机构的权益,也可以避免日后因成本问题引发纠纷。 保密和知识产权保护 在土地使用权转让过程中,各方可能涉及敏感信息和商业秘密。因此,保密条款在合同中至关重要。此外,如果涉及专利、商标等知识产权问题,还应在合同中明确所有权和使用权。 同意土地使用权出让的时间和流程 合同应明确土地使用权出让的时间节点和具体流程,包括双方达成意向、签订正式出让合同、办理土地使用权变更手续等。这可以确保移交进程的顺利进行,并为各方提供明确的行动指南。 违约责任及争议解决 为了保证合同的顺利履行,我们需要在合同中明确各方的违约责任。同时,有必要就争议解决方法达成一致,如谈判、调解、仲裁或诉讼。这样,当发生争议时,各方都可以根据合同妥善处理。 温馨提醒 在起草合同时,建议各方进行深入沟通,明确彼此的需求和期望。这样可以避免在后续合作中出现不必要的误解和纠纷。同时,如果条件允许,最好聘请专业的法律顾问对合同进行审查和修改,以确保合同的合法性和有效性。 总结 土地使用权出让中介合同是保护各方权益的重要法律文件,在起草过程中必须认真对待。通过明确合同主体,描述土地使用权情况,列出中介服务的内容和费用,设置保密和知识产权条款,约定转让时间和流程,明确违约责任和纠纷解决方式,确保合同的完整性和有效性。 好了,以上就是关于土地使用权出让中介合同起草的要点!我希望这些秘密能帮助每个人在房地产市场上更加得心应手!
¥ 议价
我已阅读并同意
《中介网服务协议》
推荐经纪人
1、标的信息为卖家提供,中介网不对该信息真实性或准确性作保证。
2、若需查询更多信息请联系中介网经纪人核实。
3、为了安全起见,不要轻易与卖家进行线下交易;非平台线上中介的项目,出现任何后果均与中介网无关,无论卖家以任何理由要求线下交易的,请联系中介网经纪人举报。
详细介绍
服务介绍
常见问答


















