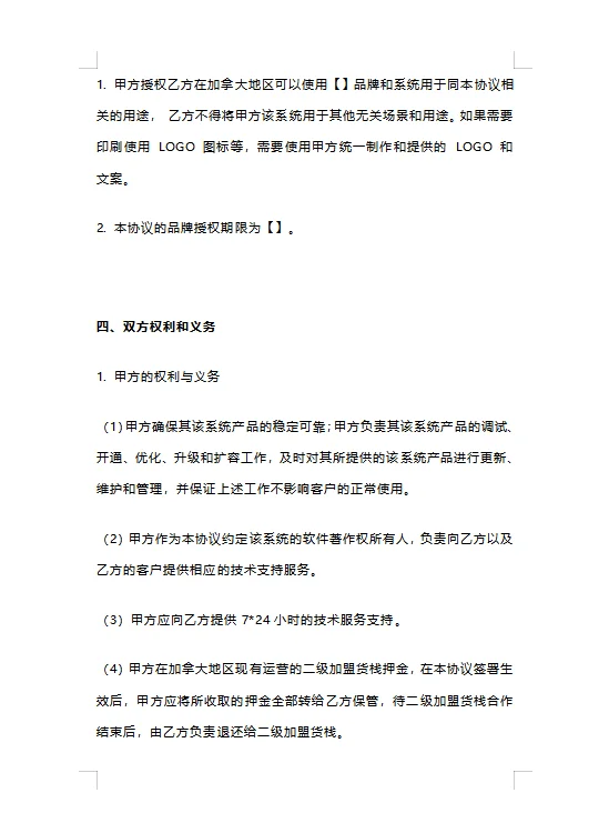
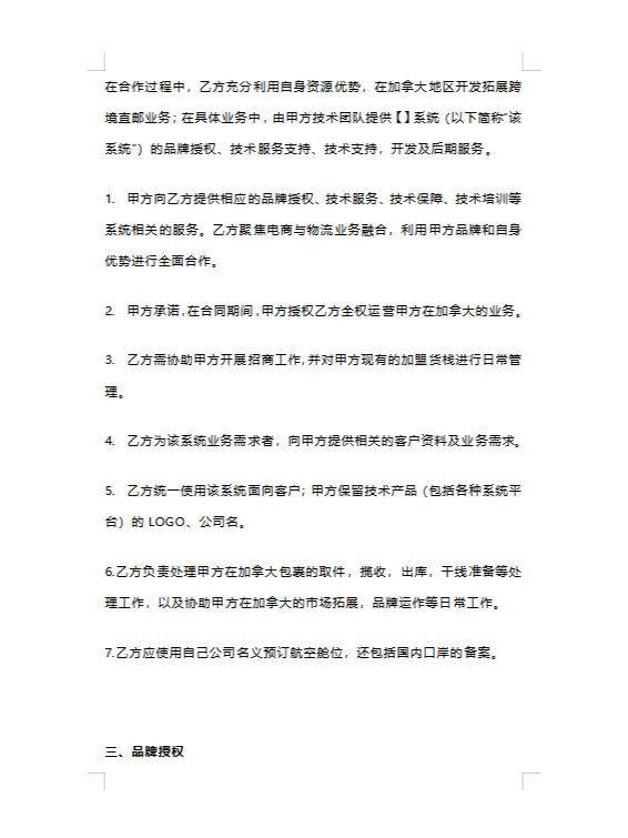
律师起草审核的品牌和业务授权协议合同模板
起草品牌和商业授权协议5要点 在商业合作中,品牌和商业授权协议发挥着至关重要的作用。作为小红书法的博主,今天我们就带大家了解起草品牌和商业授权协议的5个方面️⃣ 大重点! 明确授权人和被授权方 首先,协议应明确列出授权方(品牌方)和被授权方(业务方)的全名、地址、联系方式等基本信息。这是确保双方身份清晰、合作无间的基础。 授权内容详细说明 品牌和业务授权协议的核心是明确授权的具体内容。这包括授权的品牌或企业名称、范围、使用方法、授权期限等。请务必提供详细准确的描述,以避免将来出现任何歧义或争议。 设置授权费用和支付方式 授权费是品牌和商业授权协议的重要组成部分。需要明确规定授权费的金额、计算方法、支付时间和支付方式。同时,还需要考虑是否需要设定一定的保证金或其他费用,以确保合作的顺利进行。 明确双方的权利和义务 在协议中,应详细说明双方的权利和义务,包括被授权方在授权期间如何使用品牌或业务,如何确保品牌或业务的质量,以及如何维护品牌形象。这有助于确保双方在合作中履行各自的责任,共同促进业务发展。 约定的违约责任和争议解决 在品牌和业务授权协议中,需要明确约定违约责任,如一方应承担的违约赔偿责任等。同时,也有必要就争议解决方法达成一致,如谈判、调解、仲裁或诉讼。这有助于双方在出现问题时迅速有效地解决争议,维护合作关系的稳定。 总之,起草一份全面实用的品牌和商业授权协议需要多方面的关注。只有综合考虑,才能确保合作顺利进行,维护双方权益。希望这5要点可以为大家在起草品牌和业务授权协议时提供有用的参考。
¥ 议价
我已阅读并同意
《中介网服务协议》
推荐经纪人
1、标的信息为卖家提供,中介网不对该信息真实性或准确性作保证。
2、若需查询更多信息请联系中介网经纪人核实。
3、为了安全起见,不要轻易与卖家进行线下交易;非平台线上中介的项目,出现任何后果均与中介网无关,无论卖家以任何理由要求线下交易的,请联系中介网经纪人举报。
详细介绍
服务介绍
常见问答


















